
《绿色金融支持项目目录(2025年版)》
系列解读(四):
资源循环利用产业
近日,人民银行、金融监管总局、证监会联合印发《绿色金融支持项目目录(2025年版)》(以下简称《绿金目录(2025年版)》或“目录”),首次实现了绿色金融产品标准的统一。为更好理解目录的内容亮点与主要变化,本系列文章将分期详细解读各领域目录调整的主要内容与各行业发展趋势,以期更好地为目录的理解与使用提供一定帮助。
《绿金目录(2025年版)》在内容上包含一级分类9个、二级分类38个,三级分类271个,本期主要解读“资源循环利用产业”部分,主要包括“资源循环利用装备制造”和“资源循环利用”二级分类2个和三级分类16个。
01
资源循环利用装备制造
(1)目录调整主要内容
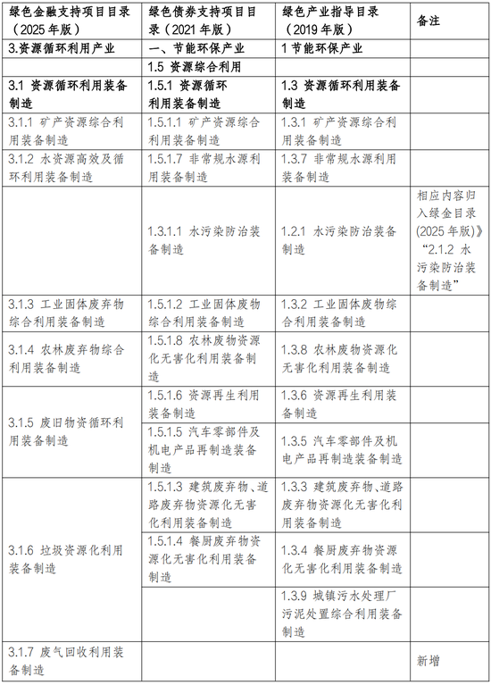
“资源循环利用装备制造”这一分类与《绿债目录(2021年版)》及《绿产目录(2019年版)》相比更加聚焦,形成以矿产资源、水资源、工业固废、农林废弃物、废旧物资、垃圾资源化及废气回收装备制造七大核心板块,分类逻辑更完整科学,技术覆盖更全面,充分契合当前循环经济产业化发展需求。同时,类别下增设“3.1.7 废气回收利用装备制造”条目,填补工业废气治理装备分类的空白。技术术语表述升级,将“废物无害化”调整为“废弃物综合利用”,强调资源价值转化。
表1 “资源循环利用装备制造”目录分类对比
(2)主要变化类别
本目录中新增条目为“3.1.7 废气回收利用装备制造”。以往目录中“水污染防治装备制造”的相应内容调整至“2.1.2 水污染防治装备制造 ”条目中。
在条目具体内容的变动上,与《绿债目录(2021年版)》及《绿产目录(2019年版)》相比,统一增加了制造企业直接销售相应设备的活动条款,强化了装备制造与市场应用的衔接机制。还对个别条目的技术装备进行了扩充:在“3.1.2 水资源高效及循环利用装备制造”条目中增加了机械化农业及园艺机具制造的相关内容;在“3.1.5 废旧物资循环利用装备制造”中增加了废旧农用物资回收、加工处理、利用设备制造等内容;在“3.1.6 垃圾资源化利用装备制造”增加了生活垃圾资源化利用设备、装备制造。通过对装备技术内容进行扩充,构建起更为科学完整的资源循环利用装备制造分类框架。
(3)行业发展趋势
“资源循环利用装备制造”主要涵盖矿产资源、水资源、工业固废、农林废弃物、废旧物资、垃圾资源化及废气回收装备制造等细分领域。
在“双碳”目标引领下,各细分领域装备加速向智能化、模块化、高效化方向迭代,同时产业链持续向技术服务和运营维护延伸。随着政策支持力度加大和标准体系不断完善,资源循环利用装备制造行业正从单一设备制造向系统解决方案转型,市场空间持续拓展,未来将在技术创新驱动下保持稳健增长,为循环经济发展提供关键支撑。
矿产资源综合利用装备正面临技术升级与市场扩张双重机遇。低品位矿选矿技术持续突破,复杂铜铅锌矿资源高效开发装备国产化率逐步提升。氧化镍矿提取技术装备和伴生萤石选矿设备市场需求稳定增长。采空区煤层气地面抽采装备在能源结构调整背景下应用范围不断扩大。行业呈现智能化发展方向,传感器技术和自动化控制系统在选矿装备中的应用日益广泛。
水资源循环利用装备向高效节能和智能化方向快速发展。智能灌溉系统在精准农业推动下渗透率持续提高,喷灌微灌设备在干旱地区应用广泛。
工业废水处理装备技术升级加速,膜分离技术和高级氧化工艺成为主流。海水淡化装备呈现大型化趋势,反渗透膜组件和能量回收装置国产化进程加快。非常规水资源利用装备市场空间扩大,矿井水净化装置和雨水收集系统在城市建设中应用增多。装备制造企业逐步向运营服务领域延伸,形成设备销售与技术服务结合的商业模式。
工业固废处理装备向资源化和高值化利用方向发展。冶金烟灰粉尘回收设备技术成熟度提高,稀贵金属提取效率显著提升。危险废物处理装备安全标准日趋严格,自动化控制系统成为标配。工业副产石膏和冶炼渣综合利用装备市场保持稳定增长。模块化设计理念在固废处理装备中广泛应用,设备灵活性和适应性不断增强。
农林废弃物处理装备呈现专业化与规模化特征。秸秆收储运设备自动化程度提高,加工利用装备能效水平持续优化。畜禽养殖废弃物处理装备市场需求旺盛,粪肥还田设备技术不断升级。病死畜禽无害化处理装备标准体系逐步完善。林业剩余物资源化利用装备在生物质能源领域应用前景广阔。
废旧物资处理装备向智能化和精细化方向发展。退役光伏组件拆解设备市场需求快速增长,动力电池回收处理装备技术持续突破。废旧电子产品处理线自动化水平显著提高,分拣精度和回收率不断提升。废旧农用物资回收装备在乡村振兴战略推动下应用范围扩大。再制造装备产业规模稳步增长,机床功能部件再制造技术日趋成熟。行业标准体系逐步完善,推动装备制造规范化发展。
垃圾处理装备呈现多元化和集成化特征。生活垃圾分拣设备智能化水平持续提高,厨余垃圾处理装备技术路线多样化。建筑垃圾再生利用装备市场空间广阔,移动式处理设备需求旺盛。污泥处理装备向能源化利用方向发展,厌氧消化技术应用广泛。大件垃圾拆解设备自动化程度不断提升,作业效率显著提高。
废气治理装备向资源化和能源化方向快速发展。焦炉煤气净化装备技术持续升级,高炉煤气回收效率不断提高。二氧化碳捕集提纯装备在碳减排政策推动下市场前景广阔。工业副产氢气回收装置在新能源领域应用增多。含尘废气治理装备向高效低耗方向发展,过滤材料性能持续优化。废气资源化利用装备制造企业加强技术创新,核心部件国产化率逐步提升。行业标准体系不断完善,推动装备制造规范化发展。
02
资源循环利用
(1)目录调整主要内容
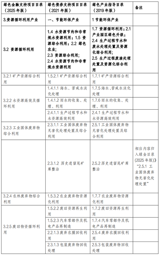
在目录设置上,本目录相较于《绿债目录(2021年版)》及《绿产目录(2019年版)》呈现出更系统化的分类整合。“3.2.2 水资源高效及循环利用”整合了《绿债目录(2021年版)》及《绿产目录(2019年版)》较为分散的节水灌溉、海水淡化等条目;同时新增了“3.2.7废气回收利用”、“3.2.9木材高效加工及循环利用”等条目,将废气回收及木材加工循环利用纳入资源循环利用统一框架,形成更系统的分类体系。
表2 “资源循环利用”目录分类对比
(2)主要变化类别
本目录中新增条目为“3.2.7废气回收利用”和“3.2.9木材高效加工及循环利用”。《绿债目录(2021年版)》及《绿产目录(2019年版)》中“历史遗留尾矿库整治”的相应内容调整至“2.5.1 工业固体废弃物无害化处理处置”条目中。
本目录的主要变化体现在标准调整与范围扩展两方面。其中“3.2.1 矿产资源综合利用”明确有色金属、贵金属、稀有金属等采选活动的开采回采率、选矿回收率、资源综合利用率达到有关行业国家、地方法律法规、政策、规范标准规定要求;“3.2.2水资源高效及循环利用”部分新增《节水灌溉工程技术规范》(GB/T50363)作为节水灌溉设施依据,补充海水直接利用设施建设标准要求;“3.2.4 农林废弃物综合利用”将支持范围从农业废弃物扩展至农林废弃物,同时要求以农林废弃物为原料的人造板制造活动,应达到E0级环保标准;“3.2.5 废旧物资循环利用”部分对废旧设备、零部件的再生利用从汽车及机电产品进一步细化扩展,包括废旧船舶零部件、工程机械、机床、文办设备、盾构机、航空发动机、工业机器人及其零部件等;“3.2.8 园区循环化改造”部分新增了产业链建链补链活动及低效土地修复内容。
新增条目“3.2.7 废气回收利用”对原油加工及石油制品、炼焦、无机碱、有机化学原料、氮肥、水泥、石灰和石膏、炼铁和炼钢等制造活动以及节能环保工程施工活动中产生的各类废气进行回收并通过能源化、原料化、资源化方式加以利用,聚焦工业废气的高值化利用,强化能源与原料的闭环管理;“3.2.9 木材高效加工及循环利用”涉及锯材加工、木片加工、单板加工、人造板制造等活动中符合《木材综合利用规范》和《人造板工程环境保护设计规范》要求的加工利用行为,包括节能环保技术研发、废旧木材回收和循环利用,该条目针对木材产业链的可持续性,推动加工环节的节能降耗与废弃材料的再生利用。
(3)行业发展趋势
资源循环利用重点围绕矿产资源、水资源、工业废物、农林废弃物及废旧物资等关键领域,通过技术创新和模式优化,着力推进资源的高效化利用、绿色化处理和智能化管理,构建覆盖资源开发、生产消费、回收利用全链条的循环经济体系,全面提升资源利用效率和可持续发展水平。
矿产资源综合利用行业将向高效化、绿色化方向发展。随着全球资源紧缺问题加剧,提高开采回采率、选矿回收率和资源综合利用率成为行业核心目标,尤其是有色金属、贵金属及稀有稀土金属领域将强化技术标准。伴生矿和低品位矿的综合利用技术将得到重点突破,推动矿山向智能化、数字化转型升级。
水资源管理趋向精细化与多元化。农业灌溉领域将普及滴灌、喷灌等节水技术,推动《节水灌溉工程技术规范》的全面实施。工业领域高耗水行业如电力、钢铁、纺织等将加速节水技术改造和废水回用设施建设。海水淡化与直接利用技术快速发展,相关设施建设需符合《反渗透海水淡化产品水水质要求》等标准,海水在工业冷却、农业灌溉等场景的应用将逐步扩大。雨水、微咸水等非常规水源的收集利用技术也将进一步完善,提升水资源利用效率。
工业固废资源化路径更加清晰。粉煤灰、煤矸石、冶炼渣等废弃物的建材化利用成为主流,水泥、砖瓦等行业将加大固废掺比。金属冶炼领域注重从废渣中提取有价金属,如赤泥回收铁、碱等资源。建筑行业推广尾矿、煤矸石替代砂石配制混凝土的技术,推动《工业固体废物综合利用技术评价导则》落地。未来固废处理将向无害化、高值化方向发展,减少堆存造成的环境污染。
农林废弃物利用范围从农业扩展至林业,形成全链条资源化模式。秸秆、林业三剩物的基料化、饲料化和能源化应用持续深化。生物质液体燃料、有机肥料等产品制造技术逐步成熟,政策支持将促进农林废弃物收储运体系的完善,实现规模化利用。
废旧物资回收体系向专业化、精细化转型。报废汽车、电子电器、光伏组件等拆解处理技术提升,推动金属与非金属原料的高效回收。再制造产业覆盖范围扩大至船舶零部件、工程机械、工业机器人等领域,通过再制造工艺恢复产品性能,减少资源浪费。未来行业将依托标准化分拣中心和数字化平台,构建覆盖回收、加工、再利用的完整产业链。
生活垃圾与建筑垃圾资源化率逐步提高。垃圾焚烧发电、生物质燃气生产等技术成熟,政策鼓励以生活垃圾、污泥为原料的能源化项目。废旧沥青路面再生利用技术在道路工程中推广,建筑垃圾分拣回收体系逐步完善。厨余垃圾堆肥生产有机肥的模式将标准化,推动有机废弃物闭环处理。
工业废气资源化成为减碳重要手段。钢铁、焦化、水泥等行业的高炉煤气、焦炉煤气回收技术普及,用于发电、供热或提取氢气等副产品。石化、化工行业强化废气中硫磺、二氧化碳的捕集利用,推动碳减排。未来废气治理将结合节能改造,实现能源化与原料化协同发展。
园区循环经济产业链建设成为重点。通过建链、补链、延链招商,推动企业间废弃物、能源、水的梯级利用。闲置土地盘整和废弃土地修复提升园区集约化水平,配套基础设施支持资源高效流转。未来园区将向“零碳园区”转型,集成清洁能源、固废处理、智能监测等系统。
木材加工行业注重环保与循环利用。《木材综合利用规范》和《人造板工程环境保护设计规范》推动企业节能降耗,废旧木材回收技术提升,促进人造板制造向E0级环保标准升级。节能技术研发与推广加速,减少加工过程中的资源浪费,形成“采伐-加工-回收”闭环体系。
总体来看,资源循环利用行业将围绕技术创新、标准升级和产业链协同,向高效化、绿色化、智能化方向发展,助力实现“双碳”目标。
作者:陈积微、陆文钦、邢释元
单位:中节能衡准科技服务(北京)有限公司
新浪财经ESG评级中心简介
新浪财经ESG评级中心是业内首个中文ESG专业资讯和评级聚合平台,致力于宣传和推广可持续发展,责任投资,与ESG(环境、社会和公司治理)价值理念,传播ESG的企业实践行动和榜样力量,推动中国ESG事业的发展,促进中国ESG评估标准的建立和企业评级的提升。
依托ESG评级中心,新浪财经发布多只ESG创新指数,为关注企业ESG表现的投资者提供更多选择。同时,新浪财经成立中国ESG领导者组织论坛,携手中国ESG领导企业和合作伙伴,通过环境、社会和公司治理理念,推动建立适合中国时代特征的ESG评价标准体系,促进中国资产管理行业ESG投资发展。
海量资讯、精准解读,尽在新浪财经APP
责任编辑:何俊熹
财盛证券提示:文章来自网络,不代表本站观点。